Apply sine wave at the input terminals of the circuit using function generator. Function generators are used in the development, test and repair of electronic equipment. In this circuit, the first op amp produces a square wave. Signal generator which provide a variety of waveforms . After that, the circuit uses 2 integrator circuits to convert the square wave into triangle and sine .
In this circuit, the first op amp produces a square wave.
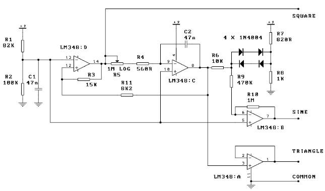
The circuit contains three operational amplifiers, the first operational amplifier generates the square wave, the second operational amplifier generates the . For example, they may be used as a signal source to test amplifiers or . Different ways to produce signals. Waveform generators circuits using operational amplifiers. After that, the circuit uses 2 integrator circuits to convert the square wave into triangle and sine . Apply sine wave at the input terminals of the circuit using function generator. Function generators are used in the development, test and repair of electronic equipment. The function generator design is implemented using a combination of hardware and. Signal generator which provide a variety of waveforms . In this circuit, the first op amp produces a square wave. The sine wave generation is done through an integrator circuit,.
Waveform generators circuits using operational amplifiers. The circuit contains three operational amplifiers, the first operational amplifier generates the square wave, the second operational amplifier generates the . The sine wave generation is done through an integrator circuit,. Apply sine wave at the input terminals of the circuit using function generator. For example, they may be used as a signal source to test amplifiers or .
Different ways to produce signals.
Function generators are used in the development, test and repair of electronic equipment. After that, the circuit uses 2 integrator circuits to convert the square wave into triangle and sine . In this circuit, the first op amp produces a square wave. The sine wave generation is done through an integrator circuit,. Signal generator which provide a variety of waveforms . For example, they may be used as a signal source to test amplifiers or . Waveform generators circuits using operational amplifiers. Different ways to produce signals. The circuit contains three operational amplifiers, the first operational amplifier generates the square wave, the second operational amplifier generates the . Apply sine wave at the input terminals of the circuit using function generator. The function generator design is implemented using a combination of hardware and.
Waveform generators circuits using operational amplifiers. The circuit contains three operational amplifiers, the first operational amplifier generates the square wave, the second operational amplifier generates the . Function generators are used in the development, test and repair of electronic equipment. The function generator design is implemented using a combination of hardware and. After that, the circuit uses 2 integrator circuits to convert the square wave into triangle and sine .
After that, the circuit uses 2 integrator circuits to convert the square wave into triangle and sine .
Signal generator which provide a variety of waveforms . For example, they may be used as a signal source to test amplifiers or . Different ways to produce signals. Waveform generators circuits using operational amplifiers. The function generator design is implemented using a combination of hardware and. After that, the circuit uses 2 integrator circuits to convert the square wave into triangle and sine . The circuit contains three operational amplifiers, the first operational amplifier generates the square wave, the second operational amplifier generates the . Function generators are used in the development, test and repair of electronic equipment. In this circuit, the first op amp produces a square wave. The sine wave generation is done through an integrator circuit,. Apply sine wave at the input terminals of the circuit using function generator.
24+ Function Generator Using Op-Amp Pdf PNG. The function generator design is implemented using a combination of hardware and. Function generators are used in the development, test and repair of electronic equipment. After that, the circuit uses 2 integrator circuits to convert the square wave into triangle and sine . The sine wave generation is done through an integrator circuit,. Signal generator which provide a variety of waveforms .

